Optimized Cascade Process
Our technology
The ConocoPhillips Optimized Cascade® process includes proprietary technology necessary to efficiently and effectively liquefy natural gas, while recovering heavier hydrocarbons as a separate product to prevent freezing, and removing nitrogen, if required. The methods we use to integrate the technologies result in a lower cost and maximum efficiency of the overall LNG plant.

The Optimized Cascade process is based on three multi-staged, cascaded refrigerant circuits using pure refrigerants, brazed aluminum heat exchangers and insulated cold box modules. ConocoPhillips has optimized the heat integration to closely approach the natural gas and refrigerant cooling curves, resulting in a highly efficient process. Pure refrigerants of propane, ethylene and methane are utilized, since their physical properties are ideal for heat integration. The refrigerant properties are also well known and predictable, contributing to unrivaled operating ease and flexibility.
Brazed aluminum heat exchangers and cold box modules allow for highly efficient heat transfer and can be designed to accommodate a wide range of LNG plant sizes. Depending on the natural gas feed stream composition, the design of your LNG train can include an integrated heavies removal unit (HRU) and/or a nitrogen rejection unit (NRU) to achieve your LNG plant performance and economic targets.
When client requirements call for high reliability and availability, the process can be configured in a proven “two-trains-in-one” arrangement, where one train of highly reliable heat exchangers and related process equipment is served by two parallel refrigeration turbine/compressor trains. Pioneered by ConocoPhillips, this approach was first used in the Optimized Cascade process, and has become widely accepted as a design that provides the highest plant availability, along with the widest range of turndown capability in the LNG industry.
As a technology licensor that is also an owner and operator of plants using the Optimized Cascade technology, ConocoPhillips provides unique technical expertise and an in depth understanding of the operation of an LNG plant.
ConocoPhillips’ subject matter experts in every critical discipline required to design, operate, and maintain liquefaction facilities are available to support Optimized Cascade process licensees.
How the Optimized Cascade process works
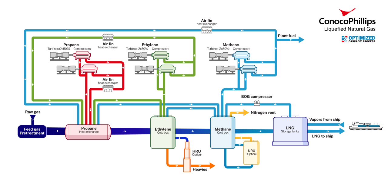
The schematic below illustrates how the Optimized Cascade process produces LNG. The raw gas is first treated to remove carbon dioxide (CO2), Hydrogen Sulfide (H2S) and other sulfur compounds, water (H2O), organometallic mercury compounds, particulates, and other contaminants before it is routed to the liquefaction section of the plant. The treated gas is then chilled and condensed to approximately -162°C in successively colder heat exchangers, using pure propane, ethylene, and methane as refrigerants. The LNG product is then pumped into insulated storage tanks where it remains until shipment. Boil-off gas and ship return vapors are captured and recycled through the Optimized Cascade process for efficient reliquefaction.

Key components of the Optimized Cascade process in use at Darwin LNG
Optimized Cascade® is a registered trademark of ConocoPhillips Company in the United States and certain other countries.

